補助金申請にあたっての注意事項
1)補助金は【事前申請・交付決定後の着手(発注・購入)】が原則です。
※既に着手(発注・購入等)されている場合は補助対象外となる可能性が高いです。
2)申請書類の準備には、おおむね1~2カ月程度かかります。
特に国の補助金は、電子申請のみの受付・報告である場合が多数ございます。
お早めに「GビズID」を取得いただき、申請書類をご準備ください。
3)補助金の申請から採択結果の発表まで、おおよそ2か月かかります。
採択結果発表までに着手したものは補助対象外となる可能性が高いです。
補助事業のスケジュールは余裕をもって組まれてください。
4)補助金の対象となる経費は一旦全額お支払いいただきます。
余裕をもった資金繰り計画を組まれてください。
5)実績報告書類の提出・審査の結果を以て着金となります。
採択された事業計画通りに事業を進めていない場合、補助金が減額または取り消されることがあります。

申請をお考えの方は、お早めに淡路市商工会までご相談ください。
突然のご来訪ですと、担当者が不在の場合もございます。
お手数ですが、【来会予約フォーム】またはお電話(0799-62-3066)にて事前予約をお願いいたします。
(ZOOM等でのオンライン相談も可能です)
また、「経営個別相談会」で中小企業診断士に申請に関するご相談も可能です。
こちらも希望される場合は、【申込フォーム】またはお電話(0799-62-3066)にてご予約をお願いいたします。
各補助金制度の概要を1分以内で紹介するショート動画を「中小企業庁ミラサポPlus YouTubeチャンネル」で公開されています。
こちらも是非ご参考になさってください。
≪【公式】中小企業庁ミラサポPlus YouTubeチャンネル – YouTube≫
最低賃金引上げに伴う支援策もございます。
詳しくは下記のページをご参考になさってください。
≪【2025/10/4より】兵庫県の最低賃金が変わります≫
中小企業庁管轄の補助金スケジュールについては、下記のページからもご確認いただけます。
≪中小機構:小規模事業者・中小企業向け補助金スケジュール≫
募集中の補助金一覧
- 販路開拓のための補助金
→小規模事業者持続化補助金(通常枠)
→小規模事業者持続化補助金(創業型)
→(兵庫県)令和8年度 海外展開支援助成金 - 設備投資のための補助金
→中小企業省力化投資補助事業(一般型)
→中小企業省力化投資補助事業(カタログ型)
→ものづくり・商業・サービス・生産性向上促進補助金
→デジタル化・AI導入補助金
→中小企業新事業進出補助金
→省エネ・非化石転換補助金 - 新規創業のための補助金
→(淡路市)淡路市新規起業者支援事業補助金
→(兵庫県)起業家支援事業助成金(一般事業枠)
→(兵庫県)起業家支援事業助成金(ふるさと・事業承継枠)
→(兵庫県)起業家支援事業助成金(若者枠)
→(兵庫県)起業家支援事業助成金(社会的事業枠)
→(兵庫県)スタートアップチャレンジ支援助成金
→(兵庫県)グローバルスタートアップ助成金 - 事業承継のための補助金
→事業承継・M&A補助金
→(淡路市)淡路市事業承継支援事業補助金
→(兵庫県)令和8年度事業継続支援事業費補助金 - 兵庫県のオープンイノベーション裾野拡大のための補助金
→(兵庫県)オープンイノベーション助成金 - 兵庫県の建設業の生産性向上のための補助金
→(兵庫県)ひょうご建設業環境整備支援事業 - 兵庫県下の事業所支援策
→(兵庫県)ひょうご産業SDGs推進宣言事業
→(兵庫県)ひょうご産業SDGs認証事業
→(兵庫県) 経営革新計画 - 従業員の雇用に関連する補助金・助成金
→厚生労働省│雇用関係助成金
→厚生労働省│労働条件等関係助成金
→(兵庫県)多様な働き方推進支援助成金
→(兵庫県)兵庫型奨学金返済支援制度
→(淡路市)淡路市中小企業奨学金返済支援事業
→(淡路市)淡路市スキマ時間マッチング⽀援事業
受付終了・過去の募集
- 販路開拓のための補助金
→小規模事業者持続化補助金(共同・協業型)
→(兵庫県)中小企業国際化支援事業・海外取引拡大支援補助金 - 設備投資のための補助金
→中小企業成長加速化補助金 - 中小企業者と農林漁業者の連携のための補助金
→(兵庫県)ひょうご農商工連携事業助成金 - 兵庫県の成長産業育成のための補助金
→(兵庫県)成長産業育成のための研究開発支援事業 - 淡路島の農畜水産品と消費者等とのつながり強化のための補助金
→(兵庫県)令和7年度淡路島持続可能な生産・消費の実現推進事業 - 兵庫県下の事業所支援策
→(兵庫県)ひょうご・こうべ女性活躍推進企業(ミモザ企業)認定制度
そのほかの補助金検索
その他の補助金の検索には、下記検索サイトをご活用ください。
(クリックすると外部ページが開きます)
■中小企業庁│補助金等公募案内■
■中小企業庁│支援策チラシ一覧■
■デジタル庁│jGrants(補助金電子申請システム)■
※jGrantsからの電子申請には「GビズID」が必要です※
各補助金の概要
販路開拓のための補助金
≪小規模事業者の販路開拓を支援≫
小規模事業者持続化補助金(一般型)
【第19回:4/30〆】
※事業支援計画書受付〆:4/16(木)※


≪創業1年以内の小規模事業者販路開拓を支援≫
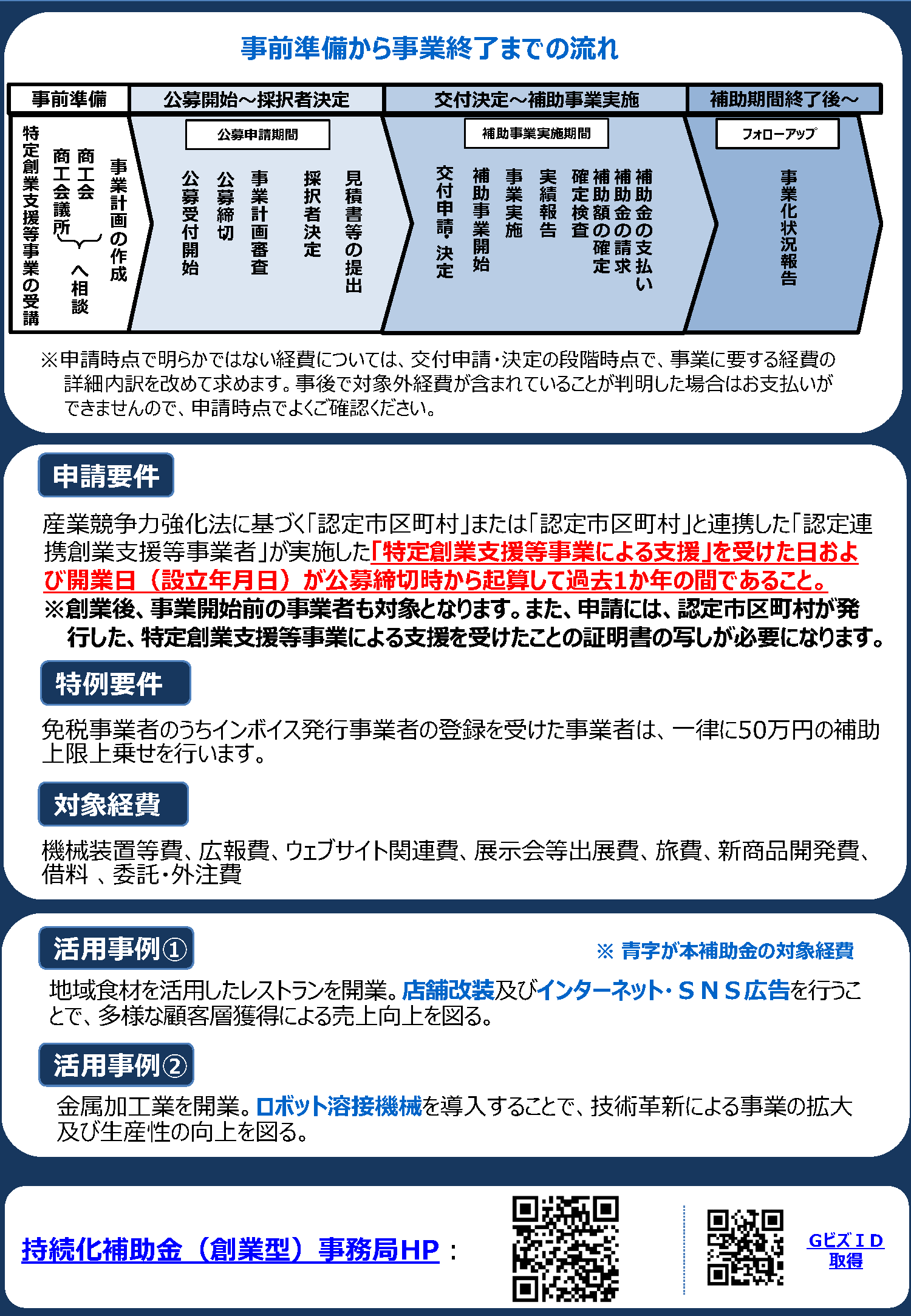
小規模事業者持続化補助金(創業型)
【第3回:4/30〆】
※事業支援計画書受付〆:4/16(木)※


≪海外販路開拓や拠点設立等を支援≫
(兵庫県)海外展開支援助成金
【令和8年度:5/15 17:00〆】

設備投資のための補助金
≪生産性向上のためのデジタルツール導入を支援≫
デジタル化・AI導入補助金
【2026年度1次:5/12〆】


新規創業のための補助金
≪兵庫県内で企業・第二創業を目指す方を応援≫
(兵庫県)起業家支援事業助成金
一般事業枠/ふるさと・事業承継枠/若者枠/社会的事業枠
【令和8年度:6/22(月)16:00〆】


≪革新的な手法で社会課題解決を目指すスタートアップを応援≫
(兵庫県)スタートアップチャレンジ支援助成金
(兵庫県)グローバルスタートアップ助成金
【令和8年度:6/22(月)16:00〆】

事業承継のための補助金
≪兵庫県内で事業承継を行う中小企業者を支援≫
(兵庫県)事業継続支援事業費補助金
【令和8年度:4/30〆】※商工会へ提出※


兵庫県のオープンイノベーションの裾野拡大のための補助金
≪県内のオープンイノベーションを支援≫
(兵庫県)オープンイノベーション助成金
【令和8年度:7/31(金)16:00〆】

兵庫県の建設業の生産性向上のための補助金
≪県内の建設業の賃上げや環境整備を支援≫
(兵庫県)ひょうご建設業環境整備支援事業
【第1弾:7/1~7/14〆】
【第2弾:9/1~9/14〆】

兵庫県の中小企業者と農林漁業者の連携のための補助金
≪中小企業・農林業業社の連携を支援≫
(兵庫県)ひょうご農商工連携事業助成金
※令和7年度:募集終了※

兵庫県の成長産業育成のための補助金
≪県内の成長産業育成を支援≫
(兵庫県)成長産業育成のための研究開発支援事業
※令和8年度:募集終了※


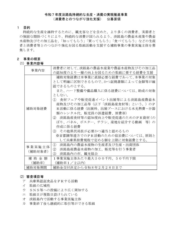
淡路島の農畜水産品と消費者等とのつながり強化のための補助金
≪消費者とのつながり強化を支援≫
(淡路島)令和7年度淡路島持続的な生産・消費の実現推進事業
※令和7年度:募集終了※

兵庫県下の事業所支援策
≪女性活躍・多様な働き方への取組を支援≫
ひょうご・こうべ女性活躍推進企業(ミモザ企業)認定制度
※令和7年度:募集終了※


≪今日的な経営課題に挑む革新的取組を支援≫
経営革新計画
【随時相談受付】
※詳細は上記をクリックしてご覧ください※
参考:中小企業庁│経営革新支援
従業員の雇用に関連する補助金・助成金
≪雇用分野の助成金≫
厚生労働省│雇用関係助成金
※詳細は上記をクリックしてご覧ください※
≪労働分野の助成金≫
厚生労働省│労働条件等関係助成金
※詳細は上記をクリックしてご覧ください※
≪「ひょうご仕事と生活の調和推進宣言企業」を対象とした助成金≫
多様な働き方推進支援助成金
※詳細は上記をクリックしてご覧ください※
≪若手社員の奨学金返済を支援する中小企業への補助≫
兵庫型奨学金返済支援制度
※詳細は上記をクリックしてご覧ください※
≪就労者の雇用環境改善および空き家対策≫
就労者居住施設整備支援補助金
※令和7年度:募集終了※
※詳細は上記をクリックしてご確認ください※






























